中国·太阳集团tcy8722(有限公司)官网·SunCityGroup
首页
关于我们
党建工作
三全育人
本科教育
科研工作
团队建设
公司产品
联系我们
人才招聘
太阳集团tcy8722简介
公司领导
科室职责
组织架构
党建活动
科研成果
学术交流
实验平台
大型仪器
博士生导师
硕士生导师
导师简介
研究生园地
学团活动
学子风采
招生信息
就业服务
当前位置:
首页
>>
科研工作
>> 正文
中医导航
关于我们
党建工作
三全育人
本科教育
科研工作
团队建设
公司产品
联系我们
人才招聘
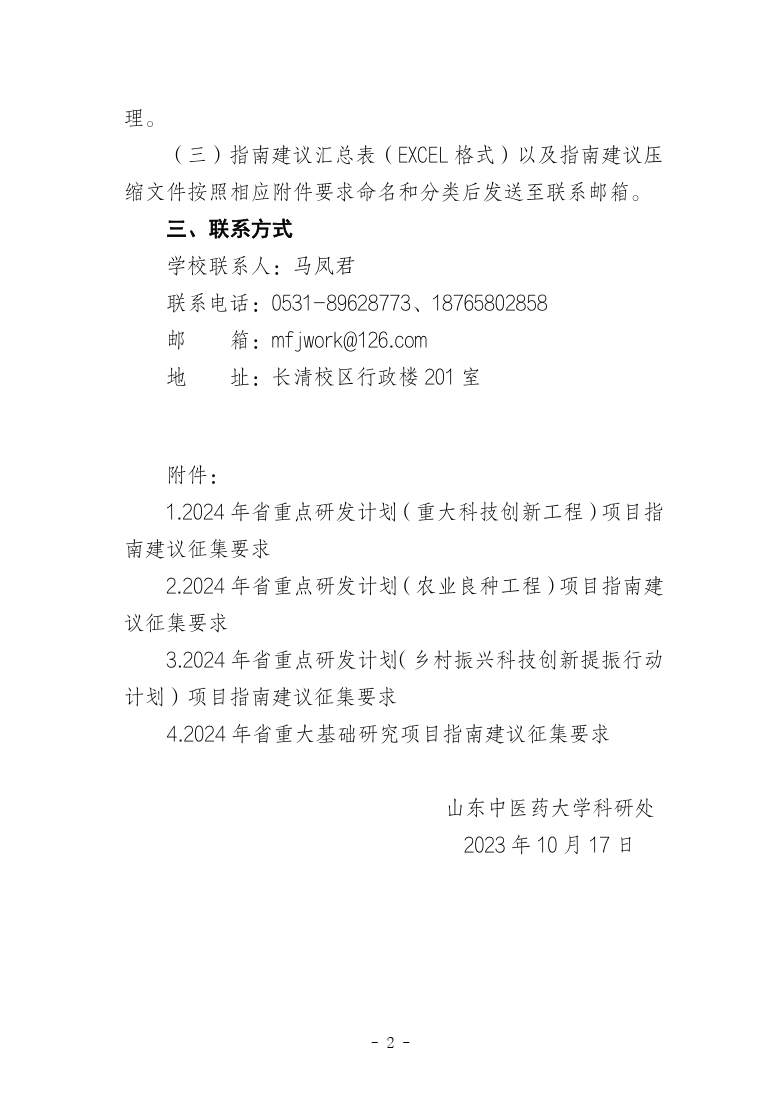
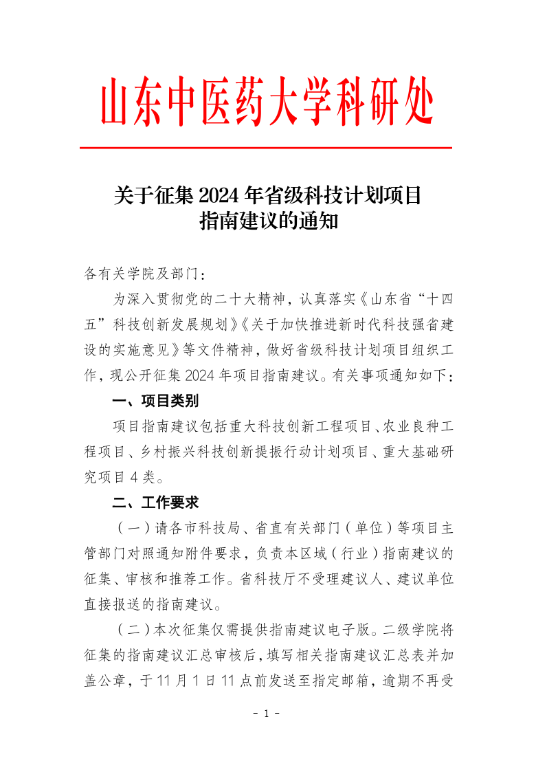
关于征集2024年省级科技计划项目指南建议的通知
发布时间:
2023-10-18
|
作者:
太阳集团tcy8722办公室
|
阅读次数:
次
附件【
关于征集2024年省级科技计划项目指南建议的通知.pdf
】已下载
次
附件【
1.2024年省重点研发计划(重大科技创新工程)项目指南建议征集要求.docx
】已下载
次
附件【
2.2024年重大基础研究项目指南建议征集要求.docx
】已下载
次
附件【
3.2024年省重点研发计划(农业良种工程)项目指南建议征集要求.docx
】已下载
次
附件【
4.2024年省重点研发计划(乡村振兴科技创新)项目指南建议征集要求.docx
】已下载
次
分享到:
0
版权所有 中国·太阳集团tcy8722(有限公司)官网·SunCityGroup
地址:山东省济南市长清区大学科技园大学路4655号 邮编:250355
党委公众号
公司公众号
公司视频号